首 页
中心简介
教学基地
培训主题
中心展示
培训方案
教学方式
联系我们
新闻资讯
政策法规
政策法规
教学方式
学习体会
红色教育
培训主题
品 牌 教 学
专 题 教 学
首页
>>
培训方案
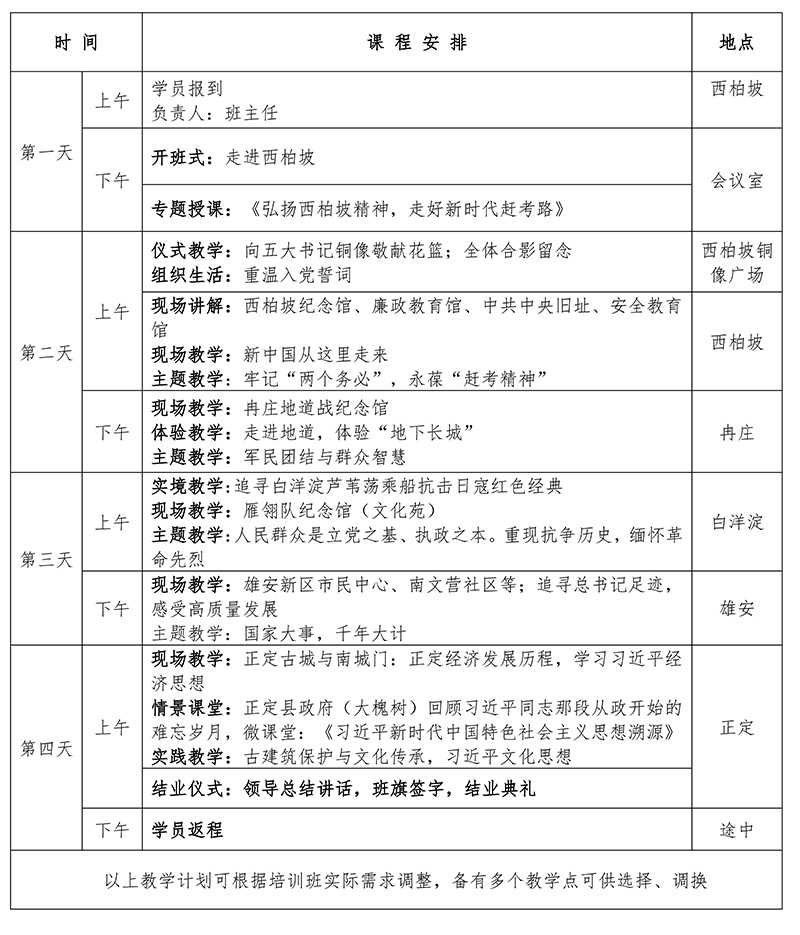
西柏坡红色教育4天方案(一)
190
2023-09-23
上一篇:
西柏坡红色教育4天方案(二)
2023-09-15
下一篇:
西柏坡干部培训5天方案(二)
2023-10-28
返回
分享到
新浪微博
人人网
豆瓣
腾讯微博
QQ空间